文:伍峰
2013 年8 月王健林在总结万达商业地产开发的经验教训时将“商业定位”视为商业地产开发的“八大真经” 之一,由此可见商业定位选址的重要性。业界将商业地产地产开发价值链前端的投资策划模块、项目策划模块及规划设计模块定义为利润风险控制区,从商业地产开发技术层面,可以说前期商业定位决定项目的成败,一个错误的定位将把后端开发工作引向一个失败的结局。
在商业地产开发“大跃进”背景下,要想有效规避由于定位失误带来的开发风险,发展商是否具备商业地产前期研策的管控能力就显得尤为关键。
基于商业地产开发价值链,商业的地产项目前期研策主要包括:
● 商业地产投资可行论证
● 商业地产项目总体概念定位与开发策略研究
● 集中型商业(购物中心)市场定位与业态规划
● 星级酒店市场与财务可行研究
● 优质写字楼市场定位与规划设计建议
房地产企业要实现商业地产项目定位的准确必须具备全面的市场数据、专业的研究策划能力、丰富的商业地产开发营运经验这三项条件。只有以详实、准确的数据为基础,运用科学的分析方法与工具,同时充分结合商业地产开发营运经验做判断,才能有效管控商业前期开发定位风险,为项目的成功奠定基础。
基于此,国内房地产企业在商业地产开发前期研究策划过程中,鉴于自身的能力禀赋,绝大部分企业都采取通过聘请外部专业的商业地产顾问公司为其提供项目的前期研策咨询服务。

为实现商业地产开发过程中研策工作介入适时、研究深度合理、研究结论准确,地产开发企业在商业地产前期研策的过程中应重点做好以下管控:
一、清晰业务定位,做对程序
清晰定位研究策划工作在商业地产开发前端业务链中的位置——前段对接项目可研,后端指导规划设计,才能实现研策介入适时,成果输出及时。

二、把握成果输出,指导设计
每个开发环节的研究策划成果都是下一环节设计单元业务模块的初始条件与输入信息,研策成果能否真正具备指导设计要求,主要体现为各模块研策成果的深度上,如图所示。

三、基于过程实施,科学论证
发展商只有具备专业的商业地产研究策划能力, 才能真正做到在研策论证过程中与专业机构实现良性的互动,真正发挥其专业价值,并确保成果具备有效性与落地性。
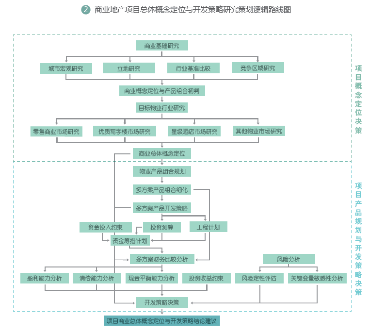
下文将详细阐述商业地产前期研策风险最高的三个模块(商业项目投资可行评价模块、商业项目总体概念定位与开发策略研究模块以及购物中心市场定位与业态规划模块)的研策逻辑路线图。

实施要点:
(1)市场可行层面:主要运用结构分析法对各物业的市场供给、市场需求及相关指标分析,初判项目商业发展方向与产品类型。
(2)技术可行层面:主要基于项目的资源禀赋,初判项目在获取方式以及各类产品在指标约束、空间布局等方面的落地性。
(3)经济可行层面:通过项目现金流量表、资金来源与运用表、利润表等,初判项目的内部收益率(IRR)、财务净现值(NPV)及投资回收期等动态财务指标。
(4)风险评估层面:主要运用敏感性分析评估土地价格、物业销售价格、租金、去化率、出租率等市场系统风险对项目的影响。

实施要点:
项目总体概念定位阶段,主要把握:整体定位方向和总主题确定;核心驱动因素及辅助因素的分析和确定;项目客群构成;项目功能模块组合等。
项目产品规划与开发策略决策阶段,主要把握: 物业品种组合方案;主力驱动物业品种建议;辅助驱动物业品种建议;各类物业品种的互动;各类物业品种配比优化;空间布局;体量;建筑形态及参考模板;造价成本评估;开发分区、分期、销售节点建议;财务指标比较等。

实施要点:
(1)城市商业现有和未来的格局研究;
(2)项目交通状况、可达性和可视性研究;
(3)项目商圈确定:局地商圈(包括区域中心和邻里中心);扩大型商圈(包括城市中心、超级区域中心及新市镇中心);
(4)竞争地位和竞争策略:项目商业驱动因素分析(确定驱动因素类型、驱动因素细化);
(5) 目标消费者购买行为及偏好研究:购买行为5 要素(场所、出行距离/ 时间、购买频率、花费、跟谁一起购买),偏好研究,包括品类、品牌、档次等维度;
(6)项目商业概念及功能配比确定;
(7)品牌建议等。
结语
在国内商业地产开发泡沫背景下,房企要真正做到规避商业地产项目前段“利润风险区”中由于定位不准带来的风险,需要企业一方面“强内功”——提升自身商业研究策划的专业能力;另一方面“用外脑”—— 充分利用好外部顾问公司的资源与专业能力优势。