赛普全国统一电话400-9669-209

当前位置:首页 >>商业特刊>>激励有力

商业代管与代建交易规则

发布日期:2019-09-11 浏览量:8719 字体尺寸:

商业代管与代建交易规则

—— 陈雨


一、引言


代管、代建机制的合理设置,是实现商业项目开发公司和管理公司有效协同的关键环节之一。随着房地产行业进入白银时代,住宅地产的波动性和不确定性增强,商业地产能够提供稳定的现金流、可通过资产证券化等渠道进行融资或退出等优势受到众多房地产公司的重视,商业板块独立发展的公司越来越多,目前行业内有三种代表性的商业管理模式:商业管理公司模式(下文简称商管公司)、商业投资公司模式(以下简称商投公司)和商业集团模式。


商业管理模式中,商业资产在地产开发公司,商业项目的建设也由其进行管控,但项目的后期运营仍需由商业管理公司进行管理。因此,需建立代管的内部交易模式,由地产开发公司将商业资产委托给商业管理公司进行管理,以保证商业项目后期的良好运营,如宝龙、红星美凯龙等。


商业投资公司模式中,商业资产在商投公司,但项目的建设团队则属于地产开发公司,此时商投公司需与地产开发公司建立代建的内部交易机制,由商投公司将商业项目的建设委托给地产开发公司,以确保商业项目顺利、成功的建设完成,如金地商置、鲁能商旅等;


商业集团模式中,商业资产所有方、项目建设团队、商业运营团队均属于同一公司,此时不需建立内部交易机制,如西田集团、西蒙地产等,此文不进行讨论。



二、代管模式解读


代管模式的甲方为地产开发公司,乙方为商业管理公司。行业内代管模式分为两类:一类为委托管理(酬金制),是指资产所有方支付经营委托方一定的委托经营管理费,但经营收益归资产方所有,代表企业有宝龙、绿地、银泰;一类是租赁经营(承包制),是指经营方支付给资产所有方一定的资产租用费(租金整包),但经营收益归经营方所有,代表企业有鲁能、金地。两种模式各有优劣势。


在代管协议中,需要明确两个核心内容,分别是服务内容和收费类型及标准。


1. 服务内容


服务内容通常可分为商业策划服务、设计顾问服务、工程顾问服务、招商服务、企划推广服务、商业运营服务,六个关键服务内容。这 6 个服务内容覆盖了商业地产全价值链的各个环节,以保证商业项目从前期投资、到中期建设、到后期运营都是从商业的思维出发,以避免出现从住宅思维出发建设商业项目,给后期运营带来的各种阻碍。


在签订代管协议时,可根据公司实际情况对此六个服务内容进行调整,如在某企业实际签订的代管协议内容中,将六个关键服务内容调整为五个:


1)开发顾问: 从商业招商、商业经营管理及物业管理的角度参与产品定位、规划设计以及开展物业管理准备工作。


2)招商代理: 负责项目的整体招商工作,包括制订招商政策并根据甲方同意的招商政策进行招商。乙方负责委托项目招商过程中的各项协调工作,完成与目标商户的谈判和签约。


3)经营管理: 负责项目开业后的日常经营管理,保证委托项目的商业正常营运;负责代理甲方收取租金,并要求商户将租金及相应款项直接支付至甲方指定帐户。


4)物业服务: 负责委托项目提供物业管理服务,以保障委托项目物业管理正常运作。


5)企划推广: 负责项目前期招商阶段和开业后经营阶段的策划推广工作。


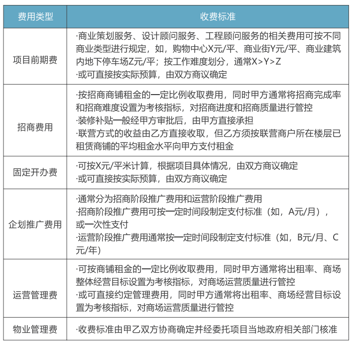
2. 收费类型及标准


委托管理的收费类型通常可分为6类:项目前期费用、招商费用、固定开办费、企划推广费、运营管理费、物业管理费。租赁经营与委托管理之间的区别主要是运营期间招商调整费用、推广费用和运营管理费的收费标准,其收费标准通常按年度一次性支付。具体收费标准如下表:



三、代建模式解读


代建模式的甲方为商投公司,乙方为地产开发公司。在委托代建时,需关注两个方面的核心内容:一是关键管控要点,另一个是费用支付节点及比例。


1. 关键管控要点


关键管控要点可分为六个方面:委托开发事项、委托开发目标、委托费用构成、奖惩激励机制、过程沟通机制、团队组建机制。


其中沟通过程机制中,对项目质量、成本和工期影响重大的事项,以及涉及到人力、财务等对代建项目起到重要支撑作用,和需强管控的事项,甲方需进行重点管控,现梳理出12项重大事项如下



2. 代建费用支付节点及比例


代建费用的支付通常与工程进度挂钩,支付节点既是工程进度的重要节点,其中每个节点的支付比例,与每个节点的重要程度成正比。同时,通常会预留5%左右的代建费用,在竣工验收23年后再支付,以确保项目建设完成后,工程缺陷问题整改的顺利进行。


在工程造价正式确定前(结算/决算前),可按单方造价成本预估工程整体造价,用于支付进度代建费用,在工程结算/决算时,按多退少补的原则支付代建费用。具体支付节点如下图。



四、结语


代建、代管机制的最终目的是实现商业项目能够做“好”,它不只是一个通知或一纸合同,更不是内部博弈的“战场”,它是一种需要充分的内部配合以达到共赢的合作机制。因此,不管采用何种内部交易模式,都需要商管公司/商投公司和地产开发公司之间紧密配合,甚至是碰撞,才能实现最终目的。



上一篇: 下一篇: 如何应用单项奖激励招商团队


客户通道 员工通道 邮件中心 沙盘登录
©2021 赛普管理咨询 粤ICP备06027520号